“Una azafata de 23 a ños fue electrocutada mientras el iPhone 5 estaba siendo recargado”, dijo la noticia en Internet. ¿Los cargadores también pueden poner en peligro la vida? Los expertos dicen que el cargador de teléfonos móviles fuga interna del transformador, 220VAC fuga de corriente alterna al final de DC, y a través de la transmisión de datos a la carcasa metálica del teléfono móvil, resultando en la muerte de choque eléctrico, una tragedia irreparable.
¿Entonces, por qué la salida del cargador de teléfonos móviles tiene 220V de corriente alterna?
¿Qué debe notarse en la selección del fuente de alimentación aislada?
¿Cómo distinguir entre el fuente de alimentación de aisladas y de no- aisladas?
Las opiniones comunes de la industria son las siguientes:
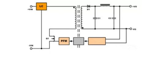
- el fuente de alimentación aislada: no hay conexión eléctrica directa entre el circuito de entrada y el circuito de salida de la fuente de alimentación, el Estado de alta resistencia entre la entrada y la salida está aislado, no hay circuito de corriente, como se muestra en la figura 1:

Figura 1 Fuente de alimentación aislada con transformador
2. Fuente de alimentación no aislada: hay un bucle de corriente directa entre la entrada y la salida, por ejemplo, la entrada y la salida son comunes. Tomemos como ejemplo el circuito flyback aislado y el circuito Buck no aislado, como se muestra en la figura 2.

Figura 2 Fuente de alimentación no aislada

ventajas y desventajas de la fuente de alimentación aislada y la fuente de alimentación no aislada
De acuerdo con el concepto anterior, para la topología de potencia común, la fuente de alimentación no aislada incluye principalmente: Buck, boost, Buck boost, etc. La fuente de alimentación aislada incluye principalmente varias topologías de flyback, flyforward, half Bridge y LLC con transformador aislado.
Combinando las fuentes de alimentación aisladas y no aisladas comúnmente utilizadas, podemos obtener algunas ventajas y desventajas intuitivamente, las ventajas y desventajas de las dos son casi opuestas.
Para utilizar fuentes de alimentación aisladas o no aisladas, es necesario saber cuáles son las necesidades reales del proyecto para la fuente de alimentación, pero antes de eso, se pueden entender las principales diferencias entre fuentes de alimentación aisladas y no aisladas:
①Módulo de aislamiento de alta fiabilidad, pero alto costo, casi eficiencia.
②El módulo no aislado tiene una estructura simple, bajo costo, alta eficiencia y bajo rendimiento de Seguridad.
Por lo tanto, se recomienda utilizar una fuente de alimentación aislada en las siguientes ocasiones:
①En el caso de posibles descargas eléctricas, como la extracción de energía de la red eléctrica y la conversión a DC de baja tensión, se requiere una fuente de alimentación AC – DC aislada;
②El bus de comunicación serial transmite datos a través de la red física RS – 232, RS – 485 y la red de área del controlador (CAN). Cada uno de estos sistemas interconectados está equipado con su propia fuente de alimentación, y la distancia entre los sistemas es a menudo larga. Por lo tanto, normalmente Necesitamos aislar La fuente de alimentación para realizar el aislamiento de gas eléctrico para garantizar la seguridad física del sistema, y aislar y cortar el circuito de tierra para proteger el sistema de choque transitorio de alta tensión. Al mismo tiempo, reducir la distorsión de la señal;
③Con el fin de garantizar el funcionamiento fiable del sistema, se sugiere aislar el puerto de E / S.
Como se muestra en el cuadro 1, los pros y los contras son casi opuestos.
Cuadro 1 ventajas y desventajas de la fuente de alimentación aislada y la fuente de alimentación no aislada

Selección de fuentes de alimentación aisladas y no aisladas
A través de la comprensión de las ventajas y desventajas de las fuentes de alimentación aisladas y no aisladas, podemos saber que cada una de ellas tiene sus propias ventajas. Para algunas opciones comunes de suministro de energía embebida, podemos hacer un juicio preciso:
①Para mejorar el rendimiento anti – interferencia y garantizar la fiabilidad, la fuente de alimentación de aislamiento se utiliza generalmente en la etapa anterior del sistema.
②Para la fuente de alimentación de CI o parte del circuito dentro de la placa de Circuito, el esquema de no aislamiento se selecciona preferentemente a partir de la relación costo – rendimiento y el volumen.
③Para garantizar la seguridad de las personas, se debe utilizar una fuente de alimentación aislada, y en algunas ocasiones se debe utilizar una fuente de alimentación más aislada.
④Para la fuente de alimentación de la comunicación industrial a distancia, con el fin de reducir eficazmente la influencia de la diferencia potencial de la tierra y la interferencia de acoplamiento del cable, la fuente de alimentación aislada se utiliza generalmente para suministrar energía por separado a cada nodo de comunicación.
⑤Para el uso de la fuente de alimentación de la batería, el requisito de resistencia a la ocasión severa, el uso de la fuente de alimentación no aislada.
A través de la comprensión de las ventajas y desventajas de las fuentes de alimentación aisladas y no aisladas, podemos saber que cada una de ellas tiene sus propias ventajas. Para algunos diseños comunes de fuentes de alimentación integradas, podemos resumir la ocasión de su elección.
1. Fuente de alimentación aislada
Para mejorar el rendimiento anti – interferencia y garantizar la fiabilidad, la fuente de alimentación de aislamiento se utiliza generalmente en la etapa anterior del sistema.
Para garantizar la seguridad de las personas, se debe utilizar una fuente de alimentación aislada, como mp020 de MPS, como fuente de alimentación aislada de retroalimentación de borde original AC – DC, adecuada para aplicaciones de 1 ~ 10 W.
Con el fin de reducir eficazmente la influencia de la diferencia potencial de la tierra y la interferencia de acoplamiento del cable, la fuente de alimentación aislada se utiliza generalmente para suministrar energía a cada nodo de comunicación.
- 2. Fuente de alimentación no aislada
- Para la fuente de alimentación de CI o parte del Circuito en la placa de Circuito, se prefiere el esquema de no aislamiento basado en la relación costo – rendimiento y el volumen. Por ejemplo, la serie mp150 / 157 / mp174 Buck de MPS es adecuada para aplicaciones de 1 ~ 5w.
- Cuando la tensión de trabajo es inferior a 36v, la fuente de alimentación de la batería se utiliza, y la fuente de alimentación no aislada, como mp2451 / mpq2451 de MPS, se utiliza preferentemente en situaciones que requieren una vida útil estricta.
Ventajas y desventajas de la fuente de alimentación aislada y la fuente de alimentación no aislada:
A través de la comprensión de las ventajas y desventajas de las fuentes de alimentación aisladas y no aisladas, podemos saber que cada una de ellas tiene sus propias ventajas. Para algunas opciones comunes de alimentación integrada, podemos seguir las siguientes condiciones de juicio:
Para garantizar la seguridad de las personas, se debe utilizar una fuente de alimentación aislada, y en algunos casos se debe utilizar una fuente de alimentación más aislada.
En general, el voltaje de aislamiento de la fuente de alimentación del módulo no es muy alto, pero un voltaje de aislamiento más alto puede garantizar que la fuente de alimentación del módulo tenga una corriente de fuga más pequeña, una mayor seguridad y fiabilidad, y las características EMC también son mejores, por lo que el nivel de tensión de aislamiento General en la industria es superior a 1500 VDC.
03
Consideraciones sobre la selección del módulo de alimentación aislada
El aislamiento de la fuente de alimentación y la resistencia a la tensión en la norma nacional GB – 4943 también se llama resistencia a la electricidad, esta norma GB – 4943 es a menudo conocida como la norma de Seguridad de los equipos de información, es para evitar que el personal sufra lesiones físicas y eléctricas de las normas nacionales, incluida la protección contra las lesiones por choque eléctrico, lesiones físicas, explosiones y otras lesiones. La siguiente figura muestra la estructura de la fuente de alimentación aislada.

Diagrama de configuración de la fuente de alimentación aislada
Como índice importante de la fuente de alimentación del módulo, el método de ensayo de aislamiento y resistencia a la tensión se especifica en la norma. La prueba de conexión equipotential se utiliza generalmente en la prueba simple. El diagrama esquemático de la conexión es el siguiente:

Diagrama esquemático del ensayo de aislamiento y resistencia a la tensión
Método de ensayo:
El voltaje del medidor de tensión se establece como el valor de tensión especificado, la corriente se establece como el valor de corriente de fuga especificado, y el tiempo se establece como el valor de tiempo de prueba especificado.
El probador de tensión de funcionamiento comienza a probar, comienza a presurizar, en el tiempo de prueba especificado, el módulo no debe ser roto, no hay fenómeno de arco volador.
Tenga en cuenta que el módulo de potencia de soldadura debe elegir la temperatura adecuada para evitar la soldadura repetida y dañar el módulo de potencia.
Además, tenga en cuenta que:
1. Tenga en cuenta si AC – DC o DC – DC.
2. Aislamiento y resistencia a la tensión del módulo de alimentación de aislamiento. Por ejemplo, si el aislamiento 1000v DC cumple los requisitos de aislamiento.
3. Si el módulo de potencia de aislamiento ha sido probado completamente. El módulo de Potencia debe pasar la prueba de rendimiento, la prueba de tolerancia, la prueba de condición transitoria, la prueba de fiabilidad, la prueba EMC, la prueba de alta y baja temperatura, la prueba límite, la prueba de vida útil, la prueba de Seguridad, etc.
4. Si la línea de producción de la fábrica de módulos de potencia de aislamiento es estándar. La línea de producción de módulos de Potencia debe pasar ISO9001, ISO14001, ohsas18001 y otras certificaciones internacionales, como se muestra en la figura 3 a continuación.

Figura 3 certificación ISO
5. Si el módulo de potencia de aislamiento se utiliza en la industria, el automóvil y otros entornos duros. El módulo de Potencia no sólo se utiliza ampliamente en el mal entorno industrial, sino que también funciona bien en el sistema de gestión de BMS de los vehículos de nueva energía.
04
Reflexiones sobre la fuente de alimentación aislada y la fuente de alimentación no aislada
En primer lugar, explicar un malentendido: mucha gente piensa que la fuente de alimentación no aislada es mejor que la fuente de alimentación aislada, porque la fuente de alimentación aislada es cara, por lo que debe ser cara.
Por qué la impresión de que la fuente de alimentación aislada es mejor que la no aislada, de hecho, no lo es, la idea se quedó en la idea de hace unos a ños. Debido a que en los últimos años no hay estabilidad de aislamiento, pero con la actualización de la tecnología R & D, el aislamiento no es ahora muy maduro, cada vez más estable. Hablando de Seguridad, de hecho, la fuente de alimentación no aislada es muy segura, siempre y cuando se haga un pequeño cambio en la estructura, todavía es muy segura para el cuerpo humano, la misma razón, la fuente de alimentación no aislada también puede pasar muchas normas de Seguridad, como: ultuvsaace, etc.
De hecho, la fuente de daño de la fuente de alimentación no aislada es causada por la tensión de Sobretensión en ambos extremos de la línea de corriente alterna de la fuente de alimentación, también se puede decir, la Sobretensión del rayo, este tipo de tensión se añade en el momento de alta tensión en ambos extremos de la línea de corriente alterna de tensión, a veces hasta 3 kV, pero el tiempo es muy corto, la energía es muy fuerte, se producirá en el momento del rayo, o en la misma línea de corriente alterna, cuando una gran carga se desconecta instantáneamente, debido a la inercia de la corriente también ocurrirá, este voltaje entra en La fuente de alimentación, Para el circuito Buck no aislado, se transmitirá instantáneamente a la salida, se romperá el bucle de detección de corriente constante, o se romperá aún más el chip, causando 300 V directamente, y se quemará toda la lámpara. Para aislar la fuente de alimentación flyback, puede golpear mos, el fenómeno es el almacenamiento, el chip, el tubo mos se quema completamente. Ahora la fuente de alimentación de conducción LED, en el proceso de uso malo, más del 80% son estos dos fenómenos similares. Además, las pequeñas fuentes de alimentación de conmutación, incluso los adaptadores de alimentación, a menudo están dañados por este fenómeno, son causados por el voltaje de Sobretensión, y en las fuentes de alimentación LED, el rendimiento es más común, esto se debe a las características de carga LED es particularmente anti – voltaje de Sobretensión.
Si, de acuerdo con la teoría general, en el circuito electrónico, cuanto menos componentes, mayor es la fiabilidad, el número correspondiente de componentes de la fiabilidad de la placa de circuito es menor. De hecho, el circuito no aislado tiene menos componentes que el circuito aislado, por qué el circuito aislado es más fiable. En realidad, en lugar de fiabilidad, el circuito no aislado es demasiado sensible a las sobretensiones, la capacidad de supresión es pobre, el circuito de aislamiento, porque la energía primero entra en el transformador, y luego se transfiere desde el transformador a la carga LED. El circuito Buck es una parte de la fuente de alimentación de entrada que se añade directamente a la carga LED, por lo que la primera tiene una fuerte capacidad de supresión y atenuación de sobretensiones, por lo que la probabilidad de daño es pequeña. De hecho, el problem a de no aislar la fuente de alimentación es principalmente el problema de la Sobretensión. En la actualidad, este problema, porque sólo cuando la Lámpara LED se utiliza en un gran número de aplicaciones, la probabilidad puede ver el grado de su solución, por lo que muchas personas no han propuesto un buen método de prevención, más personas no saben cuál es el voltaje de Sobretensión, muchas personas. La Lámpara LED está rota, también no puede encontrar la razón, sólo una última frase, lo que la fuente de alimentación es inestable en el final, donde la inestabilidad específica, no lo sabe.
La fuente de alimentación no aislada es una fuente de energía eficiente y rentable.
La fuente de alimentación no aislada es adecuada para la ocasión: En primer lugar, es la lámpara interior, este tipo de entorno de consumo de energía interior es mejor, el efecto de Sobretensión es pequeño. En segundo lugar, el uso de alta tensión y baja corriente, baja tensión y alta corriente con no – aislamiento no tiene sentido, porque la eficiencia de no – aislamiento de baja tensión y alta corriente no es mayor que el aislamiento, el costo no es mucho menor. En tercer lugar, la fuente de alimentación no aislada se utiliza en un entorno de tensión relativamente estable. ¡Por supuesto, si hay una manera de resolver el problem a de la supresión de sobretensiones, entonces la gama de aplicaciones de la fuente de alimentación no aislada se ampliará en gran medida!
El aislamiento de la fuente de alimentación debido a la sobrecarga, la tasa de daño no se puede subestimar, el tipo general de reparación de vuelta, seguro de daños, Chip, mos primero debe pensar en el problema de sobrecarga. Con el fin de reducir la tasa de daños, debe tener en cuenta los factores de Sobretensión en el diseño, o debe advertir a los usuarios cuando se utiliza, en la medida de lo posible para evitar la ocurrencia de Sobretensión. (por ejemplo, las luces interiores se apagan temporalmente en caso de trueno)
En resumen, el uso de la fuente de alimentación aislada y la fuente de alimentación no aislada es a menudo debido al problema de la Sobretensión, y el problema de la Sobretensión está estrechamente relacionado con el entorno de consumo de energía, por lo que muchas veces el uso de la fuente de alimentación aislada y la fuente de alimentación no aislada no puede ser la misma, la fuente de alimentación no aislada en el ahorro de energía, el costo es muy ventajoso, por lo que la selección científica de la fuente de alimentación de conducción no aislada o aislada como LED.
Resumen
Este artículo introduce la diferencia entre la fuente de alimentación aislada y la fuente de alimentación no aislada, as í como sus ventajas y desventajas, las ocasiones de adaptación y los puntos de atención de la selección de la fuente de alimentación aislada. Esperamos que los ingenieros puedan tomar esto como referencia en el diseño del producto, aplicar correctamente la Fuente de alimentación en la investigación y el desarrollo del producto, y localizar rápidamente el problema después de la falla del producto.



